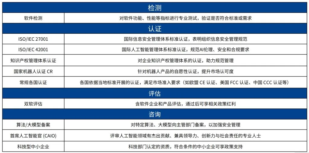
提供软件检测、体系认证、专项评估、合规咨询一站式服务,覆盖 ISO27001/42001、国内外产品认证、算法备案等,助力企业 AI 安全合规、市场准入与资质认定。

业务范畴
涵盖六大核心业务,提供数智化建设全领域专业解决方案,自研众功系列产品,适配多行业需求
建筑智能化设计与实施
覆盖智慧园区、楼宇、校园、医疗、商场 / 酒店等场景,提供智能化系统集成、智能安防、楼宇自控、智能办公等全模块解决方案,实现场景数字化、智能化升级。 覆盖智慧园区、楼宇、校园、医疗、商场 / 酒店等场…
数据中心设计与实施
涵盖机柜配电、制冷监控、防雷安防等全流程建设,打造绿色化、高可靠、可扩展的现代化数据中心,筑牢企业算力基础。 数据中心建设机柜及支撑系统 防雷接地系统UPS配电系统 安防系统制冷系统 消防系统动力与环…
信息安全解决方案
构建网络安全、数据安全、云计算、安全咨询与服务一体化防护体系,覆盖防御、检测、运维、容灾全场景,满足等保与行业合规要求,为企业提供全方位数据安全保障。 信息安全解决方案-网络安全 · 防火墙 IPS/…
工业软件与集成服务
服务航天航空、汽车、芯片、能源等多行业,提供 CAD/CAE/CAM/EDA/PLM 等工业软件及国产数据库产品,实现软件系统间集成、数据打通与研发流程闭环,打造模型驱动的高效研发平台。 服务介绍 案…
人工智能安全检测认证服务
提供软件检测、体系认证、专项评估、合规咨询一站式服务,覆盖 ISO27001/42001、国内外产品认证、算法备案等,助力企业 AI 安全合规、市场准入与资质认定。 安全预警系统漏洞安全通告应用漏洞安…
自主创新品牌-众功
覆盖智慧园区、楼宇、校园、医疗、商场 / 酒店等场景,提供智能化系统集成、智能安防、楼宇自控、智能办公等全模块解决方案,实现场景数字化、智能化升级。打造一站式 IT 运维与开发安全自研产品体系,核心含…